活動內容:
在活動時間累積儲值達3000點或以上,可免費獲得『閃爍的英雄契約(巴巴羅薩‧海雷丁元帥)x1』!!
巴巴羅薩‧海雷丁元帥圖片:


備註:強化HP、MP、攻擊、物理防禦與魔法防禦素質,將於第一次開啟閃爍的英雄契約時系統隨機給予能力。
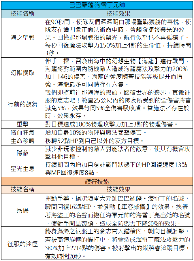
巴巴羅薩‧海雷丁元帥技能圖片:

【注意事項】
1、活動獎勵將會分二階段發送。
第一階段:2015年2月26日(四)~2015年3月4日(三)23:59,遊戲帳號累積儲值達3000點或以上,2015年3月5日(四) 17:00~23:59之間可以領取『閃爍的英雄契約(巴巴羅薩‧海雷丁元帥)x1』。
第二階段:2015年2月26日(四)~2015年3月11日(三)23:59,遊戲帳號累積儲值達3000點或以上,而且在第一階段未領過『閃爍的英雄契約(巴巴羅薩‧海雷丁元帥)x1』,2015年3月12日(四) 17:00~23:59之間可以領取『閃爍的英雄契約(巴巴羅薩‧海雷丁元帥)x1』。
2、每個帳號可以參加一次【海雷丁元帥出擊】,最多領取『閃爍的英雄契約(巴巴羅薩‧海雷丁元帥)x1』。
3、『閃爍的英雄契約(巴巴羅薩‧海雷丁元帥)x1』未使用前可以進行遊戲內交易。獎勵發送後無法進行獎品置換,請各位玩家特別留意。
4、活動一獎勵『閃爍的英雄契約(巴巴羅薩‧海雷丁元帥)x1』將會發送到遊戲帳號內伺服器角色等級最高的道具商城箱內。
5、本公司擁有活動所有修改的權利,活動內容如有變更皆以官方公告為主。
《星辰2 Online》營運團隊敬上






